Inicio Publico

Bienvenido a Inicio Publico

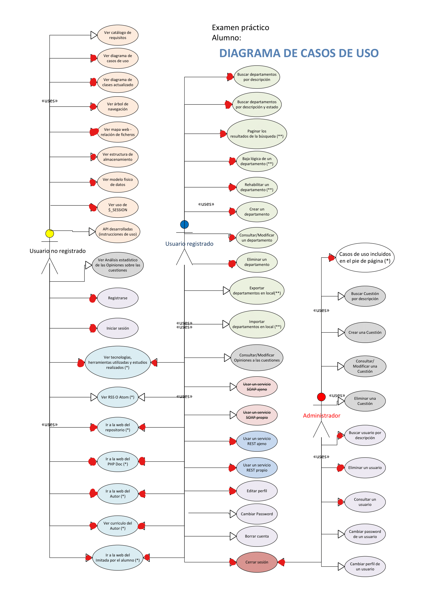
Casos de uso Árbol de navegación Diagrama de clases Uso de sesión Modelo de datos Relación de ficheros Estructura de directorios